星启帆(星贝育园)自闭症儿童寄宿学校一直致力于为自闭症儿童提供优质、专业、贴心的教育和照顾服务。在不断探索和创新的过程中,我们成为了国内较少与家长签署对赌承诺保障的机构。
尊敬的家长们:
大家好!
星启帆(星贝育园)自闭症儿童寄宿学校一直致力于为自闭症儿童提供优质、专业、贴心的教育和照顾服务。在不断探索和创新的过程中,我们成为了国内较少与家长签署对赌承诺保障的机构。
我们深知,每一位家长在将孩子托付给我们时,都怀揣着满满的期待和深深的担忧。为了让您更加放心,我们愿意以对赌承诺保障的方式,展现我们对于教育成果的坚定信心和决心。
所谓对赌承诺保障,是指我们会与您共同设定明确的教育目标和阶段性成果,并在规定的时间内努力达成。如果未能实现这些目标,我们将承诺退款。
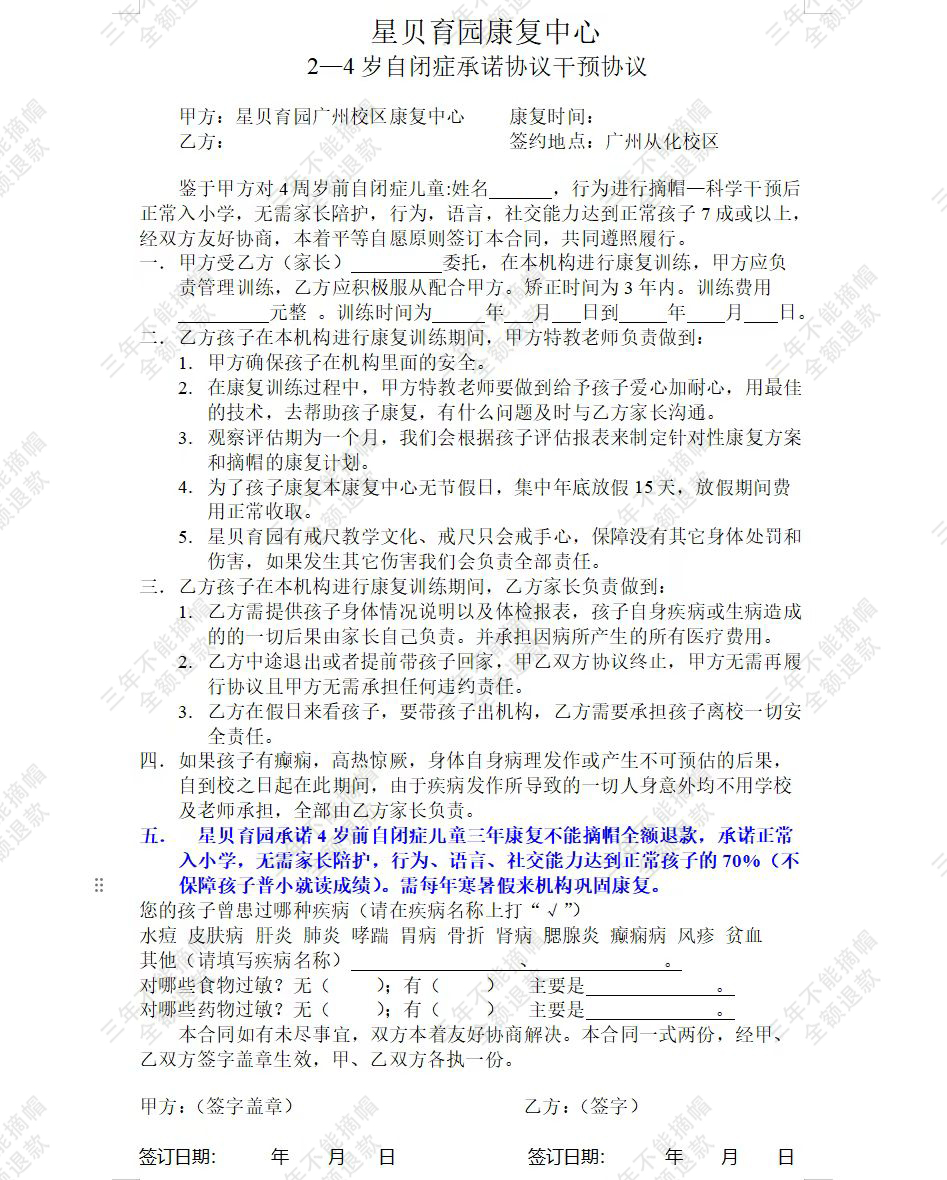
星贝育园康复中心向家长承诺:4周岁之前开始干预可以100%摘帽(也就是没有自闭症症状),这样说可能很多机构在反驳,家长在质疑,但是有我们的康复保障协议为您保驾护航,您还担心什么呢?
星贝育园康复中心承诺家长:脑瘫儿童是可以康复到正常走路的,(10周岁)前经过科学有效的康复训练是可以恢复到和正常孩子一样行走,如果早期就开始正确的有效康复是可以和正常人无恙。
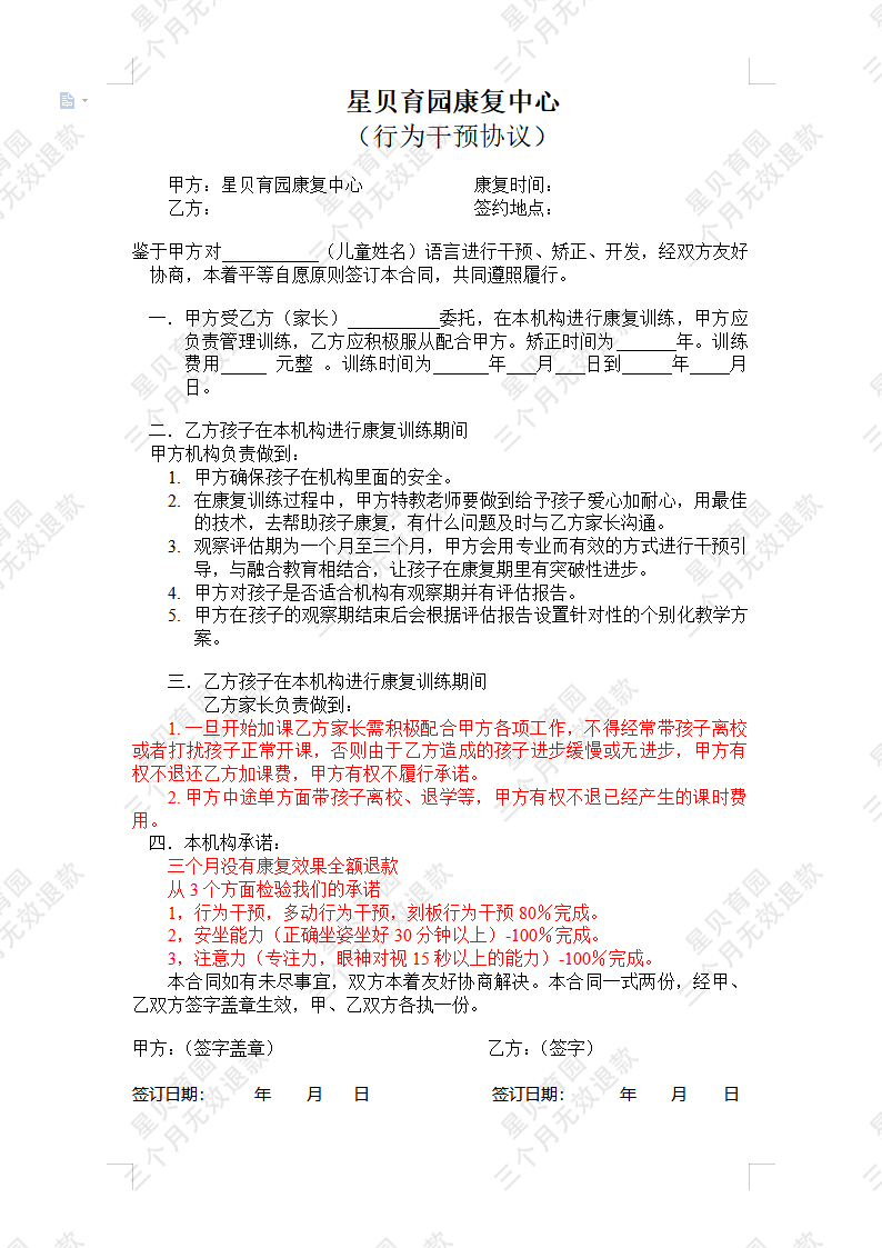
星贝育园康复中心承诺家长:在本康复中心康复三个月没有康复效果可以全额退款,自闭症三个月康复效果如下:安坐30分钟以上,眼神对视15秒以上,问题行为解决80%以上有效,这也是目前国内95%以上机构多年完成不了的训练效果,我们可以协议承诺,无效退款。
星贝育园康复中心颠覆了很多同行和专家的认知,不用怀疑,我们有自己的专业师资培训团体做后盾!
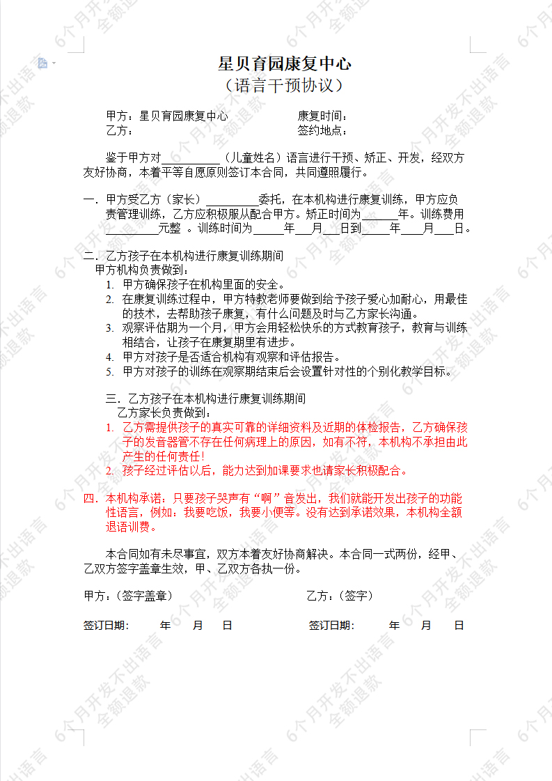
承诺协议范本:



我们之所以敢于做出这样的承诺,是因为我们拥有一支经验丰富、专业过硬的教师团队。他们不仅具备扎实的特殊教育知识,还充满爱心和耐心,能够为孩子们量身定制个性化的教育方案。
同时,我们还配备了先进的教育设施和完善的教学体系,能够为孩子们提供全方位的支持和帮助。
我们坚信,通过我们与家长的共同努力,孩子们一定能够在星启帆(星贝育园)取得显著的进步和成长。
再次感谢您对我们学校的信任和支持!
立即咨询
星启帆(星贝育园)自闭症儿童寄宿学校