全国咨询热线:

13128958888

13222286666

FOCUS ON AUTISM COMPREHENSIVE BOARDING AND REHABILITATION TRAINING SCHOOL
专注自闭症全托寄宿康复训练学校
.
当前位置:
什么叫孤独症?孤独症有什么表现?
来源: | 作者:星贝育园自闭症儿童康复中心 | 发布时间: 640天前 | 198 次浏览 | 🔊 点击朗读正文 ❚❚ | 分享到:
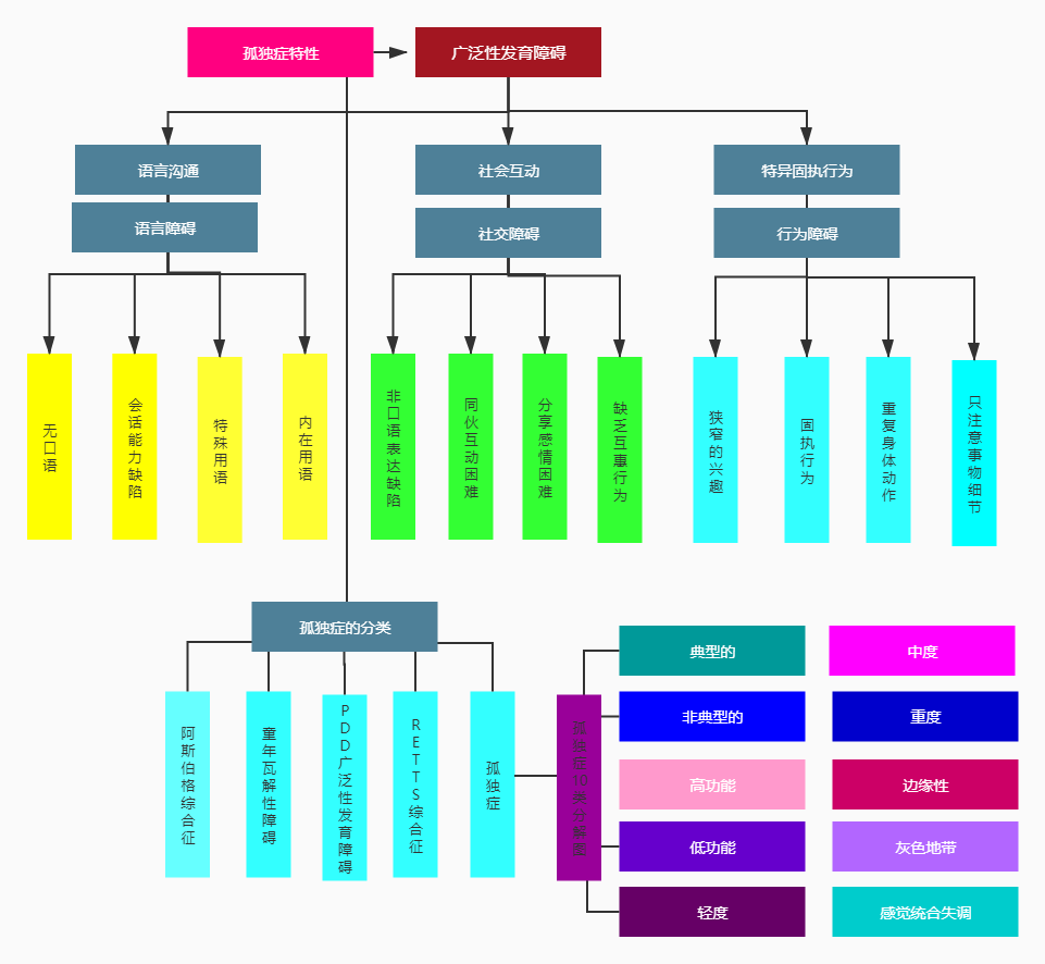
孤独症是复杂多样的全球性难题,涵盖多种类型,以孤独症谱系障碍最为普遍,表现为多种程度的语言、行为及互动障碍。

孤独症是世界性的难题,广义分为五大种:孤独症、阿斯伯格、Retts综合征、PDD、童年瓦解性障碍,占比最大的是孤独症谱系障碍,占比7%左右人群,孤独症等同于自闭症。

孤独症又分十种典型、非典型、高功能、低功能、重度、中度、轻度、边缘性、灰色地带、感觉统合失调。以典型为例:语言障碍、行为障碍、互动障碍,必须同时具备,缺一不可。

下面我用表格展示给大家普及一下。

在线预约
  • 姓名*
  • 手机*
提交
  • 张先生    158******66     领取成功
  • 朱女士    199******36     领取成功
  • 吴女士    188******33     领取成功
  • 钟先生    158******89     领取成功
  • 马先生    138******66     领取成功
  • 何女士    133******56     领取成功
  • 祝先生    159******25     领取成功
  • 张先生    191******65     领取成功
  • 霍先生    159******55     领取成功
  • 徐女士    132******18     领取成功
已有                  人参加

星贝育园康复中心是目前全国规模较大的自闭症全托寄宿制儿童康复训练机构,是全国较少与家长签署康复效果保障协议的康复机构,本机构承诺三个月没有康复效果全额退款。


我们从以下3个方面证明我们的承诺:

  • 行为干预,多动行为干预,刻板行为干预一80%完成

  • 安坐能力(正确坐姿坐好30分钟以上)-100%完成

  • 注意力(专注力,眼神对视15秒以上的能力)-100%完成


星贝育园康复中心颠覆了很多同行和专家的认知,不用怀疑,我们有自己的专业师资培训团体做后盾!

星贝育园
更多
自闭症儿童学校常见问题: